首页
课程详情
3-4岁课程
4-5岁课程
5-6岁课程
Scratch 编程
Python
C++信息学奥赛
3D动画编程
Arduino
我们的中心
新闻动态
联系我们
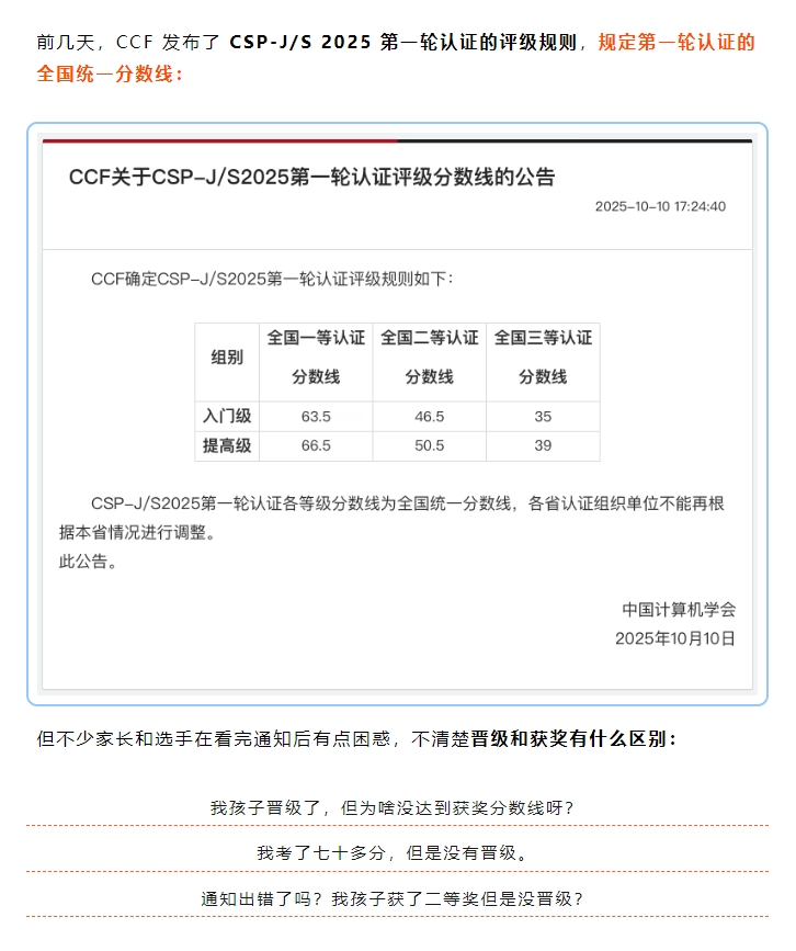
CSP-J/S 初赛 “获奖≠晋级”,两条分数线差异详解!
来源:
|
作者:
比隆小镇
|
发布时间:
2025-10-23
|
154
次浏览
|
🔊
点击朗读正文
❚❚
▶
|
分享到:
上一篇:
比隆小镇荣誉榜!CS......
下一篇:
喜报连连 | 比隆学......