首页
课程详情
3-4岁课程
4-5岁课程
5-6岁课程
Scratch 编程
Python
C++信息学奥赛
3D动画编程
Arduino
我们的中心
新闻动态
联系我们
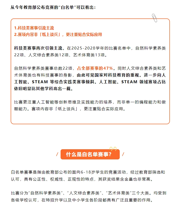
权威!教育部公示2025-2028 学年全国性白名单赛事!新名单有哪些变化?
来源:
|
作者:
比隆小镇
|
发布时间:
2025-09-25
|
358
次浏览
|
🔊
点击朗读正文
❚❚
▶
|
分享到:
上一篇:
2025-2028学......
下一篇:
CCF关于NOI 2......